平凡人来修仙灵根开局攻略
平凡人来修仙游戏通过精细的文字叙述,构建真实与想象并存的修仙世界,使玩家亲历修仙的苦与乐。不同角色,不同起点与特技,提升游戏重玩性!游戏什么灵根开局呢?下面是本站小编给大家带来的平凡人来修仙灵根开局攻略,感兴趣的小伙伴们一起来看看吧。 零六游戏,游戏平台零六找游戏
平凡人来修仙灵根开局攻略
关于灵根开局 零六攻略小程序
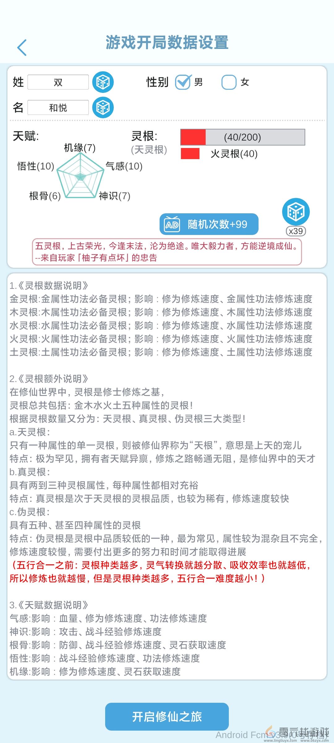
1、灵根五灵根开局的修为速度只有40%,天灵根100%,但是天灵根根据其他玩家反应,刷天灵根太看脸,有的几十次就出,有的几百几千次才出,(可以加群:422934066 获取礼包码降低前期难度)。 06zyx.com
2、五灵根玩家,个人建议第一就是打历练能打到几层就打到几层,历练给的加成是最高的。
06sy.cn
第二就是经脉首点修为速度,因为五灵根修为只有40%,又得确保自身寿命,所以首先就点修为速度,修为速度到了才不会凉凉。第三就是天赋炼丹也是首先关于修为速度。熬过练虚基本上是没有问题的。
06sy.cn
3、化神突破练虚后不管是天灵根或者五灵根都会成为五行和一,注(切记五灵根化神大圆满突破练虚需要100颗五行灵蕴丹,天灵根需要280颗,灵蕴丹功法秘境可以获取)突破时最好多磕丹药把成功率拉满,要不然有很大的几率凉凉。 游戏来自lingliuyx.com
4、天灵根玩家,开局没啥要求正常玩就行了,只要稳住不浪,练虚没压力
游戏来自lingliuyx.com
零六游戏,游戏平台零六找游戏
以上就是平凡人来修仙灵根开局攻略的全部内容,更多平凡人来修仙相关攻略,敬请关注本站。
相关游戏资讯
猜你喜欢内容
热门推荐
最新开服推荐
游戏攻略
加入收藏
