酒馆战争常用电表混搭阵容推荐
电表阵容是酒馆战争中的一种特殊策略,主要特点是通过特定的单位组合和技能互动,实现快速积累资源,进而大幅提升战斗力。下面是小编给大家带来的酒馆战争常用电表混搭阵容推荐,感兴趣的小伙伴们一起来看看吧。
06gmyx.com
酒馆战争常用电表混搭阵容推荐
首先说说“电表”是什么 内容来自lingliuyx.com
零六游戏,游戏平台零六找游戏
为什么那么多都喜欢用“电表”呢? 游戏来自lingliuyx.com
因为每回合可以提供大量金币。 06zyx.com
首先我们先讲讲常规的兽人电表战吼阵容:
零六攻略小程序
lingliuyx.com
兽人电表扩张阵容:
零六游戏,游戏平台零六找游戏

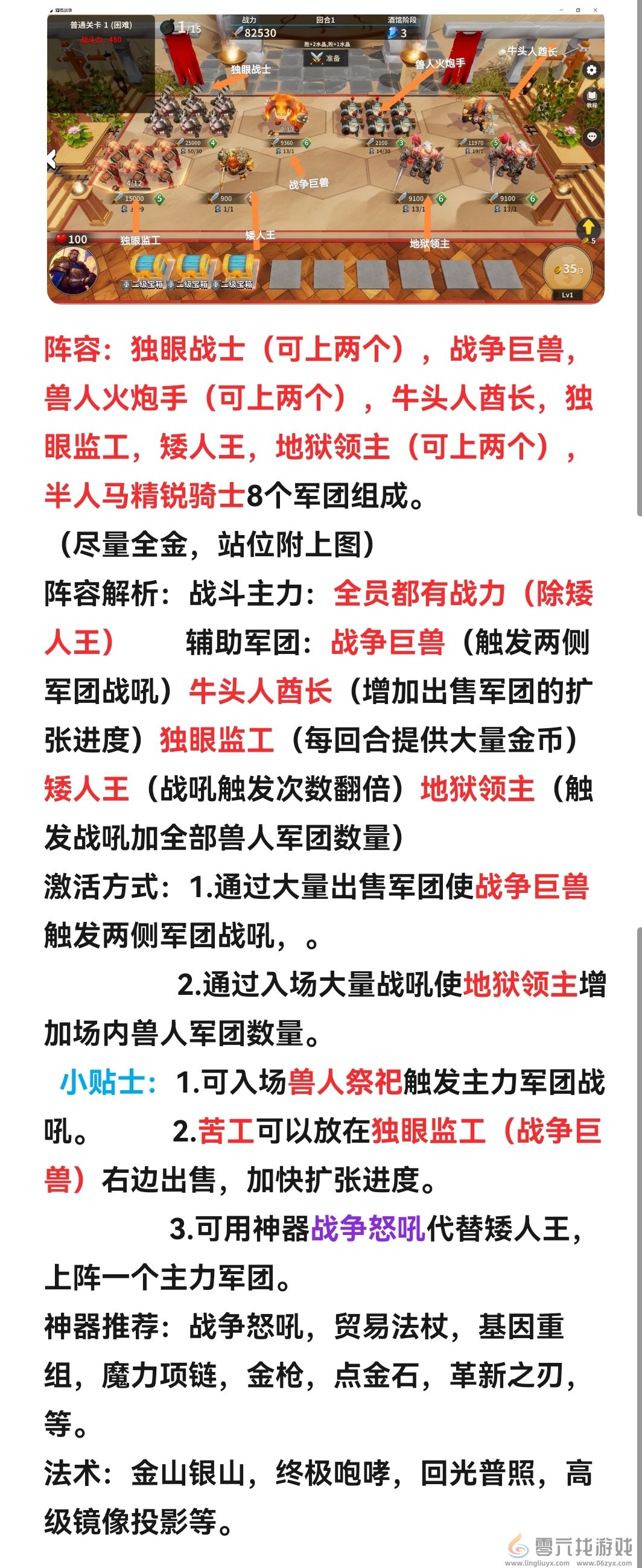
普通的电表阵容展示完了,接下来就是讲如何“混搭”。首先我们要了解战争巨兽能够触发的军团是没有种族限制的,也就是说可以触发其他军团的战吼,而战争巨兽又和牛头人酋长可以搭配,所以组合成了新的多种族“电表混搭”阵容。
(精灵目前常用)精灵电表混搭阵容:

特色指挥官独有的7级军团组成的中立“电表混搭阵容”:


以上就是酒馆战争常用电表混搭阵容推荐的全部内容,更多酒馆战争相关攻略,敬请关注本站。
相关游戏资讯
猜你喜欢内容
热门推荐
手游开服表
游戏攻略
加入收藏
